
一篇大模型Agent工具使用全面研究综述
使用大型语言模型(LLMs)进行工具学习已成为增强LLMs能力以解决高度复杂问题的一个有希望的范式。尽管这一领域受到越来越多的关注和快速发展,但现有的文献仍然分…

新加坡提示工程大赛冠军最强Prompt工程技巧分享,仅用大模型也能做数据分析
新加坡政府科技局 (GovTech) 举办的首届 GPT-4 提示工程大赛冠军Sheila Teo分享了她的一些提示撰写技巧及案例分析。
内容包含四个部分:
…

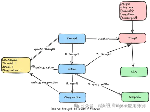
敲黑板!吴恩达LLM Agent工作流Prompt精华全解析
在详解和实测吴恩达4种Agentic 工作流之中,我测试了各种框架诸如反思、工具调用、规划、多智能体,在学习了其中各种Prompt设计后,有了一些新的认识。
…

微软中国CTO韦青:亲身经历大模型落地的体会与思考
演讲嘉宾 | 韦青 微软(中国)公司 / 首席技术官
编辑 | 蔡芳芳 傅宇琪
在大模型、AIGC 的冲击下,大多数人把目光聚焦在技术浪潮上,聚焦在那些…

NLP三大特征提取器全梳理:RNN vs CNN vs Transformer
在进行 NLP 模型训练前,请先选择一个好的特征提取器。
机器之心原创,编辑:陈萍。
在上一篇文章中我们介绍了自然语言处理的基础问题——文本…

一文读懂:大模型的思维链 CoT(Chain of Thought)
前言:
思维链,在人工智能领域,是一个非常非常新的概念。强大的逻辑推理是大语言模型“智能涌现”出的核心能力之一,好像AI有了人的意识一样。而推理能力的关键在于…

斯坦福AI团队抄袭国产大模型?连识别“清华简”都抄了!清华系团队回应
作者| 程茜
编辑| 心缘
智东西6月3日消息,大模型“套壳”的回旋镖,这次扎到了美国科研团队身上。最近几天,斯坦福大学AI团队陷入抄袭风波,被质疑…

大模型智能体(LLM Agent)学习笔记
近年来,科技领域最火爆的焦点莫过于 ChatGPT 所引发的大模型技术发展了。虽然ChatGPT在国内无法访问,但本土厂商所推出的类 GPT 聊天机器人也早已与…

阿里云进军大模型一年,现在是开源第一名,CTO:闭源要超过所有开源模型才有机会参与讨论
阿里云正式发布通义千问2.5大模型,同时宣布性能全面赶超GPT-4 Turbo。
此时,距离阿里云通义大模型发布,恰好过去一周年;距离GPT-4发布,也已经过…

AiU社区虚拟伴侣:基于大模型的AI伴侣养成是你的解药吗?
引言
在快节奏的现代社会中,人们面临着各种压力和孤独感,而传统的社交和心理支持方式似乎难以满足日益增长的需求。在这样的背景下,AiU社区虚拟伴侣的出现,似乎为现…

傅盛2024开年AI大课:AI大潮下如何创新,从技术狂欢到商业落地,私有化大模型是王道
2024年1月21日,猎豹移动董事长兼CEO、猎户星空董事长傅盛与360创始人周鸿祎进行一场关于大模型的同框对话。
以下为文字版实录,文末配所有PPT完整版
我…