超全知识管理工具!手把手教你玩转飞书文档
📸前言
使用飞书云文档2年+的时间,MD语法内容累计产生「200w文字+」 ,见证飞书文档引入画板、流程图、分栏等功能的出现,不断在探索并应用其中各种神奇的用法。
今天就来一通沉淀下,如何把「飞书文档」,高效地融入到个人生活和业务流程中的方方面面,带你查看千奇百态的「飞书文档」。
在下面的文章中,将分享飞书文档的各种花式玩法,带你探索飞书文档的五彩斑斓。开始探索ing~
一、📡基础简介:工欲善其事,必先利其器
1. 从哪开始
平时经常给身边的好朋友安利「飞书云文档」,但安利完成之后,它们就会有个疑惑,如果「从0开始上手飞书云文档」,我应该从哪个开始呢?我的答案是从「飞书文档」开始。
从哪开始
因为谈到其他类型的文档类型,像多维表格、思维笔记、画板、流程图等等,这些对于有些小伙伴来说,它们有可能都是第一回听说,刚创建可能都不知道从哪开始上手。而前边提到的这些东西,也都可以内嵌到文档里面。所以,不如先上手文档,其他的功能,慢慢地就会在文档中,去打开探索的旷野了。
2. 应用场景
那在日常生活中,飞书文档都有哪些使用场景呢?
-
「会议记录」 —— 一次会议会产生很多的头脑风暴,参加会议的小伙伴们可以同时在云文档里面进行编辑,达到了消息的及时性。
-
「沉淀业务文档」 —— 比如,最近小组内有个小伙伴在负责某个平台的新手教程开发,这其实就是个从零到一的过程。那在写代码的过程中,coding可能是非常快乐的。不过呢,如果不把这个模块的逻辑设计等内容给沉淀下来,那等到下一次再负责相同模块时,有可能又是从0开始。因此,就可以在开发的过程中,去沉淀一份新手教程相关的业务文档,方便自己以后迭代时使用,也方便其他小伙伴学习和围观。「一份知识,N份快乐。」
-
「写文章」 —— 日常在网上冲浪的时候,可能会看到很多好用的小知识。在此过程中,也可以通过飞书文档来记录各种有用的小知识,并最终通过不断的「打碎、重组、整合和归纳」,形成一篇经过个人理解沉淀下来的文章。
-
「周报月报」 —— 平常每天都要干很多事情,只有及时追溯自己做过哪些事情,才能更好地为下一次的工作做铺垫。同样,可以用飞书文档,来生产自己的日报和月报,及时追溯每日进展、工作产出、遇到的问题,以及撰写一天的反思。
-
更多场景待你挖掘……
3. 打开协作的大门
下面谈谈飞书文档另一个让我很兴奋的点:「在线协作」。以前用过其他家的协作工具,但整体使用下来总感觉好像还差了点什么。
直到遇到飞书,它其实是做到了在一个应用软件里面,就可以即时地看到所有你编辑过的文档的内容。同时,还满足了电脑、ipad、手机多端同步。
这样下来,从某种程度上可以极大地「减少小编的心智负担」。只需要把我想写的内容进行记录,文档会「自动地实时同步」。过后如果因为什么事情突然离开当前页面,我也不用担心数据会丢失。且不管当前在我身边的设备是电脑、ipad还是手机,都可以「随时随地,想看就看,想记就记」。
二、🗝基础操作:带你了解隐藏的武功秘籍
基础简介介绍完啦!接下来将介绍飞书文档那些隐藏的武功秘籍。个人认为,对于一款工具软件来说,首先要去了解的就是它的「各种快捷操作」。
快捷操作不乏包括「快捷键」、「特定语法」、「特定逻辑符号触发」等等,这些快捷操作可以让我们在写文档的过程中,大幅度地减少重复点击的操作,从而更快速地达到用户所期望的界面效果。
1. 认识「/」
首先是认识「/」,我们可以在文档的每一行里面,敲击键盘「/」,唤起对应的功能界面。「如下图所示:」
认识/
认识了「/」以后,就是了解「/」后,可以做些什么事情。在上面这个界面里面,有非常多预置的功能,这些单独的功能,它们都有「拼音简称」和「拼音全称」。比如:「高亮块」的拼音全称是gaoliangkuai,简称是glk。那如果我们想要在界面里面唤起一个高亮块,该怎么处理呢?「如下图所示:」
认识/
那像其他类型的功能,也是同样的用法,小伙伴们可以自行操作加深印象。
2. 认识「快捷键」
飞书文档的快捷键有两个地方可以唤起,「第一个地方」是键盘的操作符『cmd+/』。「如下图所示:」
认识快捷键 – 面板
「第二个地方」是添加面板里面的hover状态。「如下图所示:」
认识快捷键 – hover状态
3. 认识markdown语法
最后一种要了解的快捷操作是「Markdown语法」(也称md语法)。飞书文档对Markdown语法有着强大的支持。在快捷键面板往下面滑动,也可以看到预置的Markdown语法。「具体有:」
认识快捷键 – markdown
来尝鲜下这个神奇的语法是怎么运转的。如下图所示:
尝鲜md语法
三、🔍关于排版:好/坏排版对读者产生的影响
常言道:好的排版会让读者沉浸其中,坏的排版会让读者摸不着头脑。所以当写一篇文章时,如果想让读者停留的时间更长,那么「把排版做好」这件事就至关重要了。下面就来聊聊几种,比较常见的排版方式。
1. 用好多级标题
(1)层次分级
在飞书文档中,预置了「1~9级」的标题,一般来说,一级的字体「最大」,九级的字体「最小」。
那在平常的文章撰写中,一般是从「一级」开始使用,最多用到「四级」,也就是4个层次。
为什么只用4种级别呢,因为在网页的SEO中,它会按照 H1、H2、H3、H4…… 这个顺序,依次去抓取整篇文章的关键词。层级越小,在SEO的排序就越靠前。
还有另外一个点是,使用4个层级对整篇文章的阅读来说,「心智负担」刚刚好。当读者读到第三层的时候,想着再读下第四层,马上就读完了。而如果写了六七层,读者读到第4层的时候,内心可能想着:怎么这个小标题后面还有这么多内容啊😭
不过在极个别情况下,有可能一个小标题下面就是会有很多衍生的东西。那这个时候就可以考虑:「拆分层级」。比如这样:
层次分级 – 乱序
层次分级 – 好好排序
(2)标明序号
在分完层级之后,还要做的一件事情是尽量给各个层级「增加序号」。为什么这里会谈到序号呢?
我们可以发现,我们在看书或者看一些知识合辑的时候,上面的序号都会标注得很明确。然后我们读到某一章的时候,就只需要记住读到哪一章哪一节,心里就形成了一个「秩序感」。
后来周一在写技术文章的时候,也实践了一番。如果文章很长,但是我没有做序号,看起来会总觉得有点不知头尾。但是做了序号的文章,心里就会形成一种秩序感,同时也让我们快速定位到想要找的文件在哪里。
虽说这一步很繁琐,但是这个时间跟「后续的阅读体验」相比,就会觉得这一步的行动是值得的。下面来看一些小案例:
标明序号
(3)同级标题美化
最后再讲一个关于同级标题的小Tips。同级标题文字遵循三种规律:①「从多到少;②从少到多;③不相上下」。来看几个小案例👇🏻:
同级标题美化
「PS:」这一点只是突然想到,不属于排版的的高优范畴。(怎么开心怎么来就好了~😜)
2. 适当分类,增加层次感
(1)分栏帮你分层次
飞书文档中有个「分栏」功能,这个功能可以帮我们对各个模块进行分栏,能够有效地帮我们解决各种「过于拥挤或过于稀疏」的文本段落。先来看几个巧用分栏的案例:
分栏帮你分层次 – 案例①
分栏帮你分层次 – 案例②
分栏帮你分层次 – 案例③
分析下上面这三个案例:
「案例①」 —— 如果把所有信息都从上到下进行平铺,那么会导致读者的视角不够集中,有些内容过于紧密,有些内容过于稀疏。而如果像上面这样排版,可以让读者的视角,集中于四个方块中,一下子抓住了重点。
「案例②」 —— 第二个案例,可以看到每一张图片都特别长。如果从上到下排列,那么读者都不断滑动鼠标,看到后面就忘了前面。而如果像上面这样分栏展示,那么读者可以「挑选自己感兴趣的图片」进行点击,进而提升在当前内容区域的阅读时长。
「案例③」 —— 橙色里面的三个模块,分析了压力管理的三个步骤。刚好它们各自的字数都差不多,所以用分栏的形式平铺下来,让整体阅读起来均匀有度。
介绍完几个案例之后,相信大家已经感受到了分栏的快乐。下面来展示下一些分栏的基础操作,如下图所示:
分栏操作
(2)引用块和高亮块
下面聊聊引用和高亮块。它们分别长什么样呢?来看下面的展示:
引用块和高亮块
对于「引用块」来说,它在出现的那一刻,就是「灰色」的。所以这意味着,「引用块」起到一个提醒的效果,但又不能太明显。一般有以下使用场景:
引用块
上面这张图中,把它放在了大标题下面,起到了「提醒」,但又不过分干扰用户视线的效果。
而对于「高亮块」来说,一般起到了「强提醒」的作用。刚开始你可能会先说一个「观点」,然后引出了「高亮块」里面的内容。举例几个使用场景:
高亮块 – 举例①
高亮块 – 举例②
大部分情况下,都可以使用「高亮块」来达到「强提醒、美化和文本聚焦」的效果。
值得注意的是,这里有个小Tips:不要在高亮块里写引用块!!看个小示例:
高亮块小TIPS
上面这个高亮块看起来负担是非常重。内心OS可能是:我应该看高亮还是看引用块呢。但是引用块又是灰体字,这是不是说明「这个模块不太重要呢」。所以呢,在高亮块可以尽量避免使用引用块。小编先去改回来先👇🏻:
案例改回
(3)字符串和代码块
下面来分析下字符串和代码块这两种类型。它们分别长什么样呢?来看下面的展示:
字符串和代码块
那什么时候用字符串?什么时候用代码块呢?
一般来说,如果是像英文、数字、长串逻辑符号等这类非中文的符号,就可以考虑用「字符串」。比如这样:
字符串使用场景
而如果是有很长一段的英文段落,或者是命令行、代码实现等,就可以考虑用「代码块」来撰写。比如:
代码块使用场景①
代码块使用场景②
另外还有个小tip:如果英文后面跟着「相对应的连体含义」,用「粗体或下划线」会更好。比如像下面这样:
连体含义排版tip
可以看到,第一句这样子其实不好找到句子的层次,我们第一眼就会被「一小块一小块的字符串」给吸引住了。因此,我们可以通过加粗和下划线的方式,把句子的层次给稍微分一下,减少不必要的阅读负担。
3. 链接功能
学会分类了以后,我们来看看飞书文档的「链接」。飞书文档的「链接功能」可谓是百发齐放,预置了很多种类型的视图。
(1)乖巧版
一般来说,如果我们想要在「文档」里面放链接,一般是希望用户能够直接打开这个链接的。那有时候,我们还希望用户在看到链接的时候,就已经这个网站是个什么样的网站。这个时候,就需要给这个链接加一些中文注释,来让用户可以更快速地了解。因此,我们就可以用「cmd+k」来解决这个事情。「如下图所示:」
乖巧版
(2)快乐版
上面是一种比较乖巧的方式,除此之外,飞书文档本身也预设了4种视图:「链接视图」、「标题视图」、「卡片视图」和「预览视图」。以「小红书」为例,来看下具体的展现形式👇🏻:
快乐版
4. 善用Emoji
(1)使用技巧
Emoji的使用也有一定的规律可循,适当的emoji能够增强读者的阅读体验,同时一些肢体类的emoji也可以起到引导作用。
这里有一点要注意的是,不要大面积使用。emoji本身只是起到局部美化效果,文章的重点还是在于文字身上。如果使用过多的emoji,会无形中增加读者的负担。
使用技巧①
使用技巧②
(2)如何使用
下面聊聊有哪些方式可以找到emoji。
「第一种:特定网站。」这里附上来自互联网上的一些emoji网站:
https://emojipedia.org/nature
「第二种:本地输入法。」比如我使用的是搜狗输入法,并且我知道这个输入法可以通过ctrl+shift+e来唤起。所以我会这样做:
本地输入法
「第三种:知其意画其图。」这种就是,自己知道某个想要的emoji在输入法里面的名称,然后通过输入的形式快速把想要的emoji给打出来。比如我想要画🎨这个emoji,它在搜索输入法里面的名称是「调色板」。那么我可以这么做:
知其意画其图
知其意画其图
四、📀文档应用
排版技巧了解完了,下面就来到飞书文档中一些隐藏的文档应用。
1. 时间沙漏
首先聊聊和时间相关的两个应用。
(1)倒计时
第一个是倒计时功能。常见场景有:
-
面向多个用户开放的文档,设置DDL能够给「其他阅读文档的读者」起到提醒的作用。
-
做某场活动时,让参与者可以及时知道活动所剩时间还有多少。
-
…………
倒计时
这个倒计时功能还有个「气泡框」提示,当计时时间到最终点时,会在文档内部这样显示👇🏻:
倒计时 – 气泡框
(2)日期提醒
第二个跟时间有关的就是「日期提醒」。当「北京时间」到达设置的指定时间时,会通过飞书消息给发送提醒。来看看具体什么操作👇🏻:
日期提醒
2. 文档小组件
了解完「时间沙漏」相关的内容,下面来了解文档中的其他小组件。
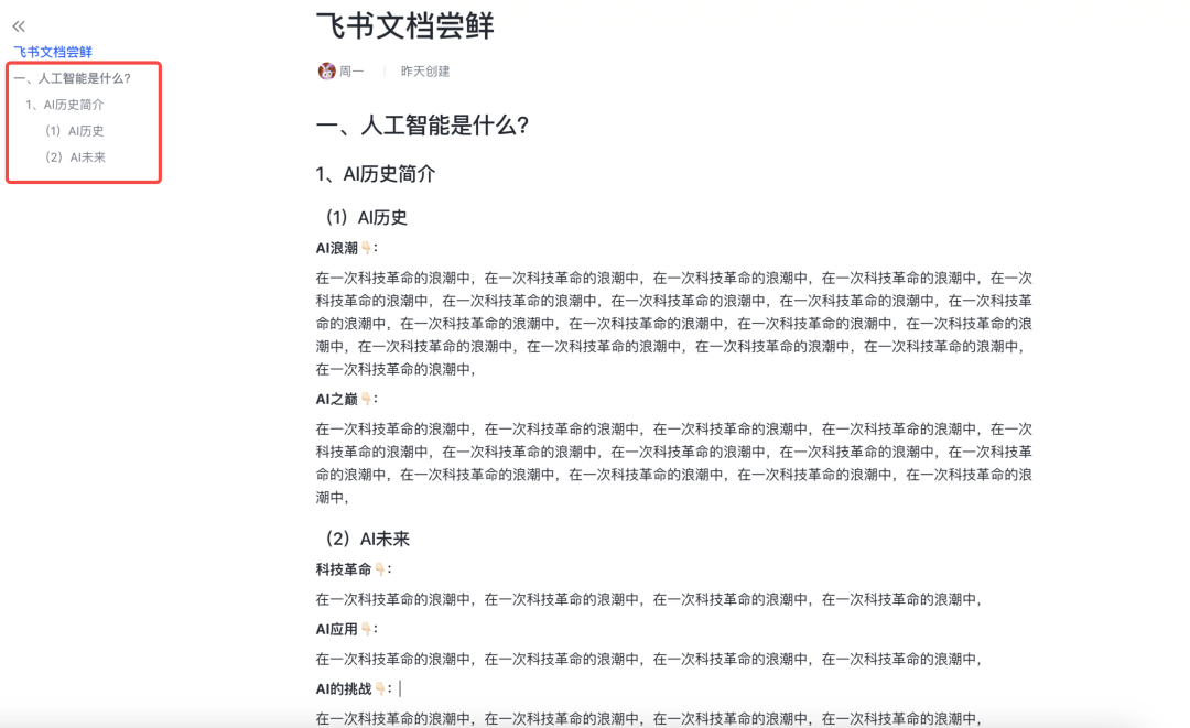
(1)目录导航
第一个是目录导航。一般来说,目录导航更多的会放在「整篇文档的顶部」,方便读者刚进入文档时,可以先了解整篇文档都有些哪些内容。具体操作方式如下所示:
目录导航
(2)时间轴
第二个要谈到的组件是「时间轴」。第一次接触到这个组件的时候,让小编甚是兴奋,因为它解决了过往很多「扎堆文本」的痛点,尤其适用于各种「需要时间段来呈现」的文本。来看个小栗子🌰:
时间轴
在上面的图中,如果只是用「文本」的形式,会显得很拥,并且比较难抓到重点。而如果用下面「时间轴」的形式,就会发现,内容被一块一块地分出来了,并且因为颜色不同,辨识度也更高了。
(3)文本绘图
第三个要谈到的小组件是「文本绘图」功能,其预置了流程图、时序图、类图、ER图、甘特图、饼图等类型的功能。比如画个时序图:
文本绘图
这类图形的代码规范遵循「mermaid语法」,具体可戳此链接进一步了解:文本绘图小组件[1]。
3. 文档创意彩绘
上面谈到了三种文档小组件,接下来到了很有趣的部分:「画图工具的介绍」。基本上不论是什么行业,都会涉及到画图。做项目汇报的时候,需要画图。PPT汇报的时候,需要图片辅助理解……
那在下面,就来介绍下飞书文档内嵌的一些画图相关的功能。
(1)画板
第一种画图工具:「画板」。如下图所示🎨:
画板
(2)流程图
第二种画图工具:流程图。流程图分为旧版和新版,「旧版」主要是基于开源库draw.io嵌套进来的一个流程图工具,「新版」则是飞书自研的流程图工具。那其实,新版的这个流程图工具也可以理解为「在画板上画流程图」。因为画板上面介绍了,我们下面来另外体验下「旧版的流程图」。如下图所示:
流程图
体验下来,新版的视觉体验更为丰富,内置的内容也百花齐放。而旧版则更依赖于Draw.io库,各有千秋,找到适合自己的就好了~👻
4. 事儿再多,也能从乱序中寻找秩序
文档应用的最后一部分,讲讲「逻辑整理」相关的内容。一般来说,不管是多么复杂的文本模块,都能用「表格」或者「思维导图」来帮我们捋清楚。
(1)基础表格
下面介绍几种常见的表格使用技巧。
「技巧一:」善用背景色区分模块。如下表格所示👇🏻:
善用背景色区分模块
「技巧二:」善用色块区分每一列。如下图所示👇🏻:
善用色块区分每一列
(2)多维表格
从基础表格衍生过来,就是多维表格。如果把「基础表格」比喻为一个初学乍练的小孩,那么「多维表格」便是那位博学多才的长者。多维表格可以进一步理解为:「事儿再多,也能帮你捋清楚」。比如,帮你规划年度工作:
规划年度工作
又或者,打造个人的声影瑰宝阁:
打造声影瑰宝阁
再进阶,用多维表格玩游戏:
多维表格玩游戏
这里附上一些多维表格的游玩库:
-
官方模板库 → 多维表格模板社区 Base Templates Community[2]
-
官方帮助中心 → 带你快速入门多维表格[3]
-
孝夕夕的多维表格模板 → 🧩多维表格模板[4]
-
陶晨毅的多维表格模板 → 📊 多维表格模板(持续更新)[5]
(3)思维导图
最后一个和逻辑整理相关的内容是:思维导图。这里先夸夸思维导图,思维导图让我在通勤时间实现了「笔记自由📒」的快乐。平常小编有通勤时间看书的习惯,但对于电子书来说,边看边记笔记似乎是个比较困难的事。后来,发现飞书的思维导图能够帮我解决这个事情。
一般在看一本书之前,我会先新建一个文档,然后对应地,每个章节都建立一个导图,之后每个导图里面又会把书的大纲给打进去。然后在通勤的时候,我就只需要「对应章节对应序号」,边看边记笔记就好了(主打一个打破时间和空间的限制👏)。等到书看完的时候,只需要再来翻下思维导图的笔记,重新做新的整合和归纳,就可以形成最终的笔记。浅浅看个小案例:
思维导图
除了上述这个场景外,思维导图的应用还很广泛。平常一些需要树形扩展的知识,都很适合用思维导图来记录。
五、📑插件管理,百花齐放
文档应用终终终终于讲完啦!倒数第二部分,来聊聊飞书文档的一些周边插件。
1. 飞书剪存
平常我们在互联网冲浪时,会看到很多写的很好的文章。但往往一些文章会遇到一些问题:「①」没有目录;「②」页面的宽度较窄,不能让我们在阅读的时候沉浸于其中;「③」想写点小笔记,不知道往哪里写比较好。
那么,飞书剪存就帮我们解决了这个问题。通过插件的形式,只需点击「剪存」按钮,就可以把一个网页里面的内容给「剪出来」变成一个飞书文档的形式,并保存到我们飞书的个人空间中。那废话不多说,安装方式指路这里👇🏻:
https://www.feishu.cn/hc/zh-CN/articles/606278856233-%E5%AE%89%E8%A3%85-%E4%BD%BF%E7%94%A8%E5%89%AA%E5%AD%98%E6%8F%92%E4%BB%B6#referrer=hcFeedback&source=landing_suggestion
2. 飞书幻灯片
飞书文档还有一个「演示模式」,这个非常适合做汇报。不用做PPT,但是也能甚似PPT般的放映。来看看演示效果:
飞书幻灯片
六、🛒其他小功能
讲完飞书文档的周边插件,最后来到一些细碎的小功能。
1. 页宽设置
文档分为三种页宽:「默认」、「较宽」和「全宽」。如下图所示👇🏻:
页宽设置
2. 下载管理
与此同时,文档也可以导出为Word和PDF形式。如下图所示👇🏻:
下载管理
3. 历史记录
除此之外,文档还可以查看「历史记录」,并回退到「某一个特定版本」。如下图所示👇🏻:
历史记录
七、🖇结束语
到这里,关于飞书文档花式玩法的介绍就结束啦!希望对小伙伴们有帮助~
以上仅为小编平时写文章时所沉淀下来的所思所得,可能会存在些许不合理的地方,也非常欢迎交流更优质的撰写方法。salute~
Ending,我们下次见!🍻🍻🍻
Reference
[1]
文本绘图小组件:https://www.feishu.cn/hc/zh-CN/articles/496118428959-文本绘图小组件
[2]
多维表格模板社区 Base Templates Community:https://base-template.softr.app/
[3]
带你快速入门多维表格:https://www.feishu.cn/hc/zh-CN/category/7001026198159540225-快速入门
[4]
🧩多维表格模板:https://hsiaohsihsi.feishu.cn/wiki/AzmiwkyHIiTpxnkS6LGcJWojncZ
[5]
📊 多维表格模板(持续更新):https://sudo.feishu.cn/wiki/wikcnqftUBiowXThqMosGqeQxrf
