
深度解析如何推动与落地AIGC体系化应用-上篇_哈啰骑行UED
哈啰骑行UED
本文将从AIGC体系化应用角度聊一聊,互联网设计团队如何推动AIGC工作流的应用与落地
一、前言
随着技术的不断迭代,AI技术的可控性进一步提升…

一键复刻!12 组超惊艳的 Midjourney 风格代码推荐二
大家好,这里是和你们一起探索 AI 的花生~
今天继续为大家推荐 12 组我精心筛选的 Midjourney 风格代码,其中一些与 Niji 6 模型的适配性非…

一键复刻!12 组超惊艳的 Midjourney 风格代码推荐
大家好,这里是和你们一起探索 AI 的花生~
Midjourney 的 –sref random 随机风格功能推出之后,出现了很多对不同代码生成效果的探索。今…

AI人工智能第一课:如何撰写专业的 Prompt 提示词
如何构建结构化 Prompt 提示词
前言
提示词Prompt 是人工只能领域必不可少的技能,普通人与AI 打交道,第一步需要学习的就是提示词 prompt。…

一文读懂:大模型的思维链 CoT(Chain of Thought)
前言:
思维链,在人工智能领域,是一个非常非常新的概念。强大的逻辑推理是大语言模型“智能涌现”出的核心能力之一,好像AI有了人的意识一样。而推理能力的关键在于…

懒人福音!可总结分析文件、读论文必备的国产AI
前言
前段时间一直在写论文,那在写论文之前,总需要先大量阅读文献和资料。在刚开始的时候,周一先去知网下载了我要写的主题下来看,但看着看着,面对堆积如山的文献和…

进阶 AI 提问术 ◎ 学会提出完美的Prompt
🐡前言
u1s1,学提示词的过程中,时常在想:原来还能这么玩。
那下面就随着小编一起,来看看,这9种提示词,是如何高效应用于日常场景中的~
一、🐱问答式提问
…

让 AI 回答更精准 ◎ 来学学这6种Prompt入门小技巧
🎥前言
最近一直在研究各种 AI 提问相关的方法,一顿输入后,get到了好多有趣又好玩的提问小技巧。今天就来和小伙伴们安利下,平常在向AI提问时,最最基础,且…

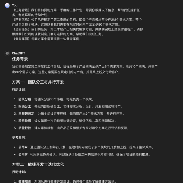
【万字长文】用ChatGPT 做自媒体教程:24个业务场景必读提示词
如何利用ChatGPT 做自媒体,帮助处理工作、找到新思路?
本文总结了24个自媒体和品牌营销工作场景、70+提问模板,向ChatGPT精准、详细发问工作…

2024中国人工智能市场空间巨大,渗透率远低于美国
作为全球第二大经济体,一般认为中国的人工智能技术在全球范围内整体处于领先水平。虽然我国在AI技术研究和应用上取得了一定的进展,但与美国相比,我们的AI市场的…

一文带你搞清楚AI领域的高频术语!RAG、Agent、知识库、向量数据库、知识图谱、Prompt…都是在讲啥?
随着AI人工智能技术的不断发展,一些领域有关的概念和缩写总是出现在各种文章里,像是Prompt Engineering、Agent 智能体、知识…

我是如何赢得GPT-4提示工程大赛冠军的
去年 11 月 8 日,新加坡政府科技局(GovTech)组织举办了首届 GPT-4 提示工程(Prompt Engineering)竞赛。数据科学家 Shei…

Z Product | 红杉合伙人下场AI创业,获顶级基金和众多大佬支持,重新定义售前方案
Z Highlights
有读者可能会发现,这已经是我们关于AI+销售的第N篇文章了。没错,AI对销售的改造在硅谷正如火如荼地进行着,今天…

738个头部AI项目全部死亡,还有多少即将死亡?
738个AI项目全部阵亡,这是来自于AI工具聚合网站”DANG”的一个死亡名单。
AI Graveyard,翻译过来就是AI墓地。
这个网站中的大多数项…

有赞取消 HRBP 岗位,员工拍手叫好!中国科技大厂的尴尬境地:既要富士康的效率,又要谷歌的创新
作者 | 褚杏娟
7 月 4 日,据“大厂青年”消息,有赞内部宣布阶段性取消 HRBP 岗位,所有 HRBP 未来一周内完成内部转岗,向业务负责人汇报,且必须…