进阶 AI 提问术 ◎ 学会提出完美的Prompt
🐡前言
u1s1,学提示词的过程中,时常在想:原来还能这么玩。
那下面就随着小编一起,来看看,这9种提示词,是如何高效应用于日常场景中的~
一、🐱问答式提问
1、举个例子
在日常的工作、学习和生活中,我们经常会遇到各种各样的问题,比如:
- 今天天气怎么样?
- 长期熬夜有什么危害?
- 萤火虫为什么会发光?
- 红酒的口感和品质与其产地有关系吗?
- abandon这个单词是什么意思?
当我们遇到与信息咨询或者某个领域的知识点相关的问题时,这个时候不妨用 AI 工具充当搜索引擎来作为我们的外脑,帮助我们更好地获取信息,解决问题和提高工作效率。
那如何提出一个好的问答式问题呢?有以下7种类型。
2、7种问答式问题类型
7种问答式问题类型
3、问答式提问的优势
我们会发现,在使用问答式问题来向 AI 提问的时候,AI 有着以下三大优势:
- 具备广泛的知识覆盖面 —— AI 几乎可以回答各种主题或领域的问题,如科学、历史、文化和技术等,回答的内容也具有一定的准确性。
- 能够理解和解释复杂的问题 —— 对于绝大部分问题,AI 都能以通俗易懂的方式回答,并且生成流畅、连贯的文本。
- 能够快速响应 —— AI可以在短时间内生成回答。
下面我们用两个例子,来感受下问答式提问的快乐。
4、应用实践
(1)查询知识:快速学习各类学科
我们可以向 AI 提出各种关于特定学科领域的问题,并获取相关的解释、定义、示例和背景知识,从而轻松地理解和学习各种学科和主题知识。以下为大家介绍一些 AI 提问的示例👇🏻:
| 学科领域 | 提问 |
|---|---|
| 科学 | 量子力学的基本原理是什么?什么是基因编辑技术,它对人类有哪些影响? |
| 历史 | 古埃及文明的特点和成就有哪些?文艺复兴是什么,这一时期对欧洲产生了什么影响? |
| 文学 | 近期哪位作家获得了诺贝尔文学奖?现实主义文学的特点和代表作品是什么? |
| 艺术 | 印象派绘画风格的特点是什么?代表画家有谁?谁是文艺复兴时期著名的雕塑家? |
| 经济 | 哪些因素影响着经济增长?是是现代经济学中的重要思想家? |
(2)学习语言:高效掌握外国语言
第二个要介绍的场景是学习外语。一般来说,我们在学习一门外语或者需要翻译文本的时候,可以向 AI 提出有关语法、词汇、翻译等方面的问答式问题。下面举些小例子给大家参考:
- 主谓宾结构在英文中的用法是怎么规定的?有哪些例子?
- 英文中的时态有哪些,其用法分别是什么?
- “How are you?”在中文里是什么意思?
- 如何提高英文口语的流利程度?
-
如何克服语言学习中的苦困难和挫折?
5、注意事项
最后,我们来谈谈关于问答式提问的一些注意事项:
- 虽然 AI 具有很丰富的知识库,但是对于像法律、医疗等领域的问题,AI 只能提供参考意见,无法提供准确的回答,所以并不能让 AI 代替专业人员。
- 当我们遇到较为复杂的问题时,建议使用简洁、清晰和明确的语言,以便 AI 更容易理解问题,并提供更准确的答案。(也就是说人话、尽量明确目标)
- 非常适合学科学习,特别是某些学科里面的各种教育场景。
二、🐰摘要提问
1、举个例子
摘要提问
的应用场景有很多,例如:
需要阅读新闻报道、学术论文等资料,并快速理解核心信息时;
领导发来大段工作任务和要求,自己抓不住重点时;
需要快速掌握一部小说的关键剧情时;
……
遇到这类情况时,我们可以使用摘要提问,让 AI 压缩长篇信息,从而帮助我们提炼重点、快速了解文本内容,以及节省时间、提高效率。
但如果问题不加设计,得到的回复可能不尽如人意。
比如下边的案例,提问者本意是想借助 AI 快速阅读一本书,却因为提问方式不合理,致使 AI 回答的内容很笼统。
2、什么是好的摘要提问?
下面我们来梳理下,什么是好的摘要提问。具体来看下面这张图👇🏻:
什么是好的摘要提问通过对比上图四个象限中的问题示例不难发现,摘要提问应带有明确的和量化的指令。
下面我们来看,用更加明确和量化的指令,生成的答案是什么样的。具体如下图所示:
《哈利 · 波特》可以发现,利用调整后的问题向 AI 提问,得到的回答显然会更加符合需求。
通过用 AI 概括图书内容这个案例,相信你已经理解了什么是摘要提问以及坐标轴思考法。接下来,我们继续通过两个拓展应用,来深入使用摘要提问。
3、拓展应用
(1)整理知识库:让知识库条理清晰
很多人在建立知识库的时候,往往会大量搜集一个领域的相关知识,久而久之,我们的知识库里会充满了各种文件、链接,进而导致信息分散、过载、混乱。
例如,我们搭建了一个关于自媒体选题素材的知识库,其中有多篇关于各个热点的长篇文章,这时不妨使用摘要提问,借助 AI 来帮我们对各种文章进行分类,并搭建一个选题框架。
我们可以这样向 AI 提问:
★我现在的选题库里面有下面几篇文章:
xxxxx(文章1标题)
xxxxx(文章2标题)
xxxxx(文章3标题)
……(文章20标题)
我现在感觉这几篇文章都很好,但是感觉分类很混乱,不知道该怎么对它们进行分类。
现在我想请你帮我根据行业的维度,来对它们进行分类。分成4-5个类别,然后输出出来给我。
通过上面这种方式,我们就可以将 AI 生成的内容,进行完整的分类整理,最终搭建一个内容精简、条理清晰的知识库。而不再会整个知识库乱糟糟的,东一块西一块。
(2)梳理目标计划:让工作更有计划性
当我们在面对繁杂的KPI、领导的要求、客户的需求等各种刁难的工作时,很多时候都会感到工作一团乱麻,无从下手。
这时不妨使用摘要提问,让 AI 帮我们提炼各种会议、报表等关键信息,从繁杂的工作中梳理出清晰的脉络,从而快速确定目标和计划。
我们可以参考以下形式进行提问。
例子一:理解客户需求
询问人👨🚀:
★我是一名平面设计师,现在客户要我做一张产品宣传海报,请你从客户的需求中帮我提炼出客户想要的海报风格。客户的需求如下:
海报的目的:宣传一款最新上市的智能手表。
手表受众:科技爱好者,25-45岁。
手表特点:高分辨率屏幕、心率监测、防水、长续航时间。
海报文案:智能科技,掌握未来。
海报场景:一个现代化的办公室或户外运动场景中,一个充满自信的用户正在使用我们的智能手表,展示其多功能性。
海报的尺寸和布局:A3 或 A2,竖版。
海报发布渠道:Instagram、Twitter等新媒体平台。
其他要求:吸引注意力,色彩鲜艳。
AI生成🖥:
理解客户需求理解客户需求通过以上方式,可以生成一张对应的海报元素,同时也可以生成对应的海报。
但GPT在理解「中文」这两个字的时候,貌似没理解明白,小编也还没找到合适的Prompt来处理。如有小伙伴已经解决过此问题,欢迎留言交流~👏
例子二:理解领导的要求
询问人👨🚀:
★领导的这几段话表达了对我的工作的期望,请帮我从中提炼出我下一步的工作目标。
“小王,你在过去的项目中表现非常出色。接下来,我希望你能继续发挥你的创新能力,尤其是在用户体验设计上,我们需要更多的创意和细致的设计。希望你能带领团队探索新的设计趋势,提升产品的用户满意度。”
“我们公司正在向国际市场拓展,这对我们的设计团队提出了更高的要求。小王,我希望你能在设计中更多地考虑国际化元素,确保我们的产品在全球范围内具有吸引力。同时,加强与市场部和技术部的沟通,确保设计方案能够顺利落地。”
“公司的新一代智能手表即将上市,这是一个非常重要的产品。我希望你能负责这个项目的整体设计,包括界面设计和用户交互设计。需要特别注意的是,要突出产品的科技感和创新性,满足市场对高科技产品的期待。”
AI生成🖥:

理解领导的需求值得注意的是,在向 AI 提问时不要泄漏公司和客户的商业机密,以及要保护好自己的个人隐私。
4、注意事项
下面我们来梳理下摘要提问的几种注意事项:
- AI 可以对各种长度的文本进行精讲和提取关键信息。
- 使用摘要提问时,最好能够为 AI 提供以下信息:原始文本、摘要长度(指定所需的摘要长度或字数)、摘要类型(比如,是要生成概括摘要还是详细的摘要)。总的来说就是,信息要尽量完善,指令要尽量明确、可量化。
- 如果 AI 生成的摘要有误或太长,可以命令它继续修改。
三、🐼对话式提问
我们继续来学第三种提问方式:对话式提问。
1、举个例子
你是否遇到过这种情况,领导在微信上给你发来三个字:“辛苦了”。
这时应该怎么回复,才能显得得体又不失礼貌呢?
这个时候我们可以用对话式提问的方式,让 AI 帮我们生成回复内容,然后你再从中选择一句来回复领导即可。
你是不是打算这向 AI 提问:
询问人👨🚀:
★领导说“辛苦了”,要怎么回复?
AI生成🖥:
对话式提问当然,当我们在给 AI 发送指令时,也可以适当地多一些对话的具体场景和上下文等信息。一般来说,当我们提供的信息越详细,AI 生成的回复质量会越高。比如我们优化下上面这句Prompt。
询问人👨🚀:
★和团队一起加班完成工作后,领导对我说“辛苦了”,我该怎么回复?回复要求:要有礼貌,内容简洁明了,同时表达感谢。
AI生成🖥:
img 2、对话提问如何展开
下面我们来梳理下,对于对话提问来说,需要具备哪些元素呢?如下图所示:
对话提问如何展开具体来说,在使用对话式提问时,为了确保对话的准确性和质量,我们可以向 AI 提供以下信息👇🏻:
- 对话主题:希望 AI 生成对话的主题是什么,例如旅游、科技、文化等。
- 对话角色:对话参与者的身份是什么,对话参与者之间有怎样的关系。
- 对话场景:对话在怎样的场景中展开。
- 对话目的:对话想要达成什么样的结果。
- 对话语境:我们可以提供对话的上下文,使 AI 能够生成连贯的对话。
- 语言风格:希望生成的对话采用何种语言风格,例如正式、轻松、幽默等。
- 对话长度:需要生成多长的对话内容。
- 参考资料:向 AI 提供一些参考资料,例如相应主题的百科词条、相关文章、对话样本等。
在实际使用时,我们不需要面面俱到地把每一点背景信息都写出来,但要做到心中有数,以便能够随时调整和优化问题,从而获得更满意的回复。
下面继续给大家举例两个对话提问的拓展场景。
3、拓展应用
众所周知,AI 具有强大的文本分析能力,在特定情况和一定程度上,它是能够代替人类来完成一些自动化的对话。
同时由于 AI 具有惊人的学习能力、超强的发散性“思考”能力,它生成的一些对话往往会带给人意想不到的惊喜。
(1)小说创作:真实对话使读者身临其境
在创作小说时,作者往往需要考虑:角色什么时候该说话,说什么,如何让不同性格的角色讲出合适的话,如何处理每位角色的特殊语言表达……
此外,站在读者的角度,作者还需要思考:如何通过对话把角色的动机传达给读者,如何通过对话刻画角色的内心世界……
由此可见,编写小说角色的对话并不是一件简单的事情,需要作者具有丰富的阅历和想象力。
那当我们不知从何下笔或遇到创作瓶颈时,不妨借助 AI 生成对话,让角色之间的对话更具真实性、更符合其个性特征。
我们可以像下面这样提问。
询问人👨🚀:
★请帮我写一段小说中的对话。
对话角色:森林猎人肖云,古老的橡树精灵。
对话场景:肖云在森林里打猎,正要靠近一棵巨大而古老的橡树准备歇息时,橡树突然开始说话。
对话目的:橡树精灵最终劝说小帅放下猎枪,尊重森林的生灵。
AI生成🖥:
小说创作### (2)客户服务和咨询:模拟对话可生成问答手册
客服通常需要与客户进行对话,了解客户的需求,从而为客户解决问题,并提供相关支持。
我们不妨让 AI 分别扮演客户和客服的角色并生成“自问自答”式对话,这将会有助于我们去编写《客服常见问题问答手册》《客服培训手册》等手册。来看看下面这段Prompt。
询问人👨🚀:
★我是书店的客服,请你生成客户与客服之间的对话,长度不限,目的是帮助我编制《客服常见问题问答手册》。
AI生成🖥:
客户服务和咨询 4、注意事项
- AI 缺少人类的情感,在生成对话时可能是没有办法准确地感知和表达情绪的,从而会导致结果具有偏差和误导性。
- AI 生成的对话还需进一步优化,避免产生不当言论和造成不良影响。
- 使用对话式提问时注意不要泄漏隐私,需要加强隐私保护和安全防范,保障数据安全。
四、🐨信息一致性提问
1、举个例子
在向 AI 提问的过程中,很多人会说 AI 经常会一本正经地胡说八道,其实这和我们提问时提供的信息不当有很大关系。
有人发现,在生活中跟朋友聊一件事,结果聊着聊着突然发现双方聊的不再是同一件事,简直牛头不对马嘴,这就是信息不一致导致的沟通中常见的问题。
场景:A 和 B 正在讨论一部电影。
A:你看过那部讲述一个普通人最后成为英雄的电影吗?
B:哦,我知道你在说哪部,那部电影叫《阿甘正传》,真的很感人!
A:啊,不对,我是指《蜘蛛侠》。
信息一致性提问-例子在上面这个例子中,A 提供的背景信息和 B 所理解的信息不一致,导致 B 误解了 A,造成了尴尬。
如果使用信息一致性提问,A 应用这样问:
你看过那部讲述普通人最后成为超级英雄的电影吗?它是美国导演 鲍勃 · 佩尔西凯蒂 在2018年执导的作品。(提供更详细的问题)
信息一致性提问通过明确并确保问题中的信息一致,帮助 AI 更准确地理解提问者的问题,从而生成符合提问者预期的回答。
2、信息一致的三个关键点
要确保信息一致,我们可以关注下面这3个关键点:
- 保持主题一致 —— 同一次提问,尽量只涉及一个主题,多个主题可能导致信息混乱,影响一致性。
- 提供足够的信息 —— 在提问时,提供与问题相关的上下文信息,可帮助 AI 更好地理解问题背景,有助于确保 AI 的回答与问题一致。
- 分步提问 —— 如果问题较复杂,可以将其拆分成多个简单的问题,逐个提问。这样可以使信息更加一致,清晰。
通过关注以上关键点,我们可以在向 AI 提问时确保信息一致,从而提高沟通效率和 AI 回答的准确性。
3、拓展应用
在与 AI 进行交流时,使用信息一致性不仅能够检查外部信息,甚至可以核查它自身输出的信息。
例如,要求 AI 分析一篇小说的背景信息是否符合18世纪30年代的史实,并让其给出修改建议。
(1)信息核查:让 AI 帮助检查内容错误
在信息核查方面,AI 不仅能够核查外部信息,甚至可以核查它自身输出的信息。
例如,要求 AI 分析一篇小说的具体信息是否符合 18 世纪 30年代的史实,并让其给出修改建议。
询问人👨🚀:
★Prompt1:我正在写一篇故事背景设定在 18 世纪 30年代的发过的小说,主人公的朋友是一位刚刚发明了蒸汽机的科学家。这种背景设定合理吗?
Prompt2:针对以上史实,我应该如何修改和优化呢?
AI生成🖥:
信息核查1
信息核查2### (2)信息比对:让 AI 利用自身数据库比较内容
AI工具大量出现后,很多小伙伴会选择用 AI 来写论文,这让老师很头疼。那如何避免学生过度依赖 AI 进行学术论文写作呢?
一位老师找到了一个好的验证方法,对于学生交上来的论文,她会问ChatGPT:“这是你写的吗?”
来看看这位老师是怎么验证的。
询问人👨🚀:
★(论文的一部分,略)
这是你写的吗?
AI生成🖥:
信息对比 4、注意事项
- 使用信息一致性提问前要明确问题的范畴,确保 AI 能够生成与问题范畴一致的内容。
- 问题中包含的信息越详细越好,以便 AI 更准确地分析问题。
- 根据 AI 的回答的质量,适时调整提问策略,例如提供更多上下文信息或重新表述问题。
五、🐯信息整合提问
继续,来介绍第五种提示词方法:信息整合提问。
1、举个例子
在学校和职场中,要想更高效地解决问题,达成目标,获取信息是基础,而整合信息是关键。当你掌握了信息整合提问,就掌握了获取知识、解决问题的关键能力。
想象这样的场景:你正在给一个新项目做前期调研准备,需要分析两家竞争对手公司的相关信息。
以下给大家提供3种渐进式地AI提问方式。
| 序号 | Prompt |
|---|---|
| 01 | 请帮我搜集竞争对手A公司、B公司的基本信息。 |
| 02 | 请告诉我竞争对手 A 公司和 B 公司的市场份额、产品特点和价格策略。 |
| 03 | 请按照市场份额、产品特点和价格策略分别对竞争对手 A 公司、B 公司进行比较。xxxxxxxxxxxx请帮我用表格的形式总结以上信息。 |
在上面这个场景中,采用第一种提问方式只能获得两家公司的基本信息;第二种提问方式在第一种的基础上对要获取的信息做了分类,这有利于 AI 整合信息,帮助提问者加深对竞争对手的了解;第三种提问方式在第二种的基础上要求 AI 对不同的板块进行整合对比,这有利于提问者针对不同对手制定相应的策略。
信息整合提问是指对多个信息源、知识点或观点进行融合、梳理和分析,以解决特定问题或满足用户需求。
下面我们来梳理下,在信息整合时,可以从哪些角度考虑。
2、信息整合应该考虑什么
- 主题角度 —— 按照特定的主题进行信息整合。例如,要了解某个科技领域的发展,我们可以收集相关的科技新闻、研究论文、专家观点等,让AI将它们整合在一起,从而为我们提供该领域的综合信息。
- 时间角度 —— 按照时间顺序对信息进行整合。这有助于我们了解某事件或主题的演变和发展过程。
- 观点角度 —— 按照不同的观点或立场进行信息整合。这有助于我们了解有关一个问题或主题的多个方面的不同看法。我们可以收集不同作者、专家或团体的观点、研究成果、评论等,让 AI 对它们进行整合和分析。
- 跨学科角度 —— 从多个学科的角度来整合信息。当某些问题或主题涉及多个学科时,我们可以收集来自不同学科的相关文献、研究报告、专家意见等,让 AI 将它们整合在一起,形成跨学科的综合信息。
- 媒体角度 —— 从不同的媒体渠道来整合信息。对于某个事件或主题,不同的媒体平台和渠道可能会报道和呈现不同的信息,包括新闻媒体、社交媒体等。我们可以收集来自不同媒体的相关信息,提供给 AI,让 AI 对它们进行整合和比较,以获取更全面和多样化的信息。
以上这些角度还可以相互结合使用,我们可以根据自身需求和信息来源的特点确定最恰当的整合方式。
3、拓展应用
AI 具备高效获取、处理和整合不同信息的能力,可以针对我们的提问来提供更准确、更全面的回答。信息整合提问还常用于投资决策、旅游规划和故障诊断等各种场景。
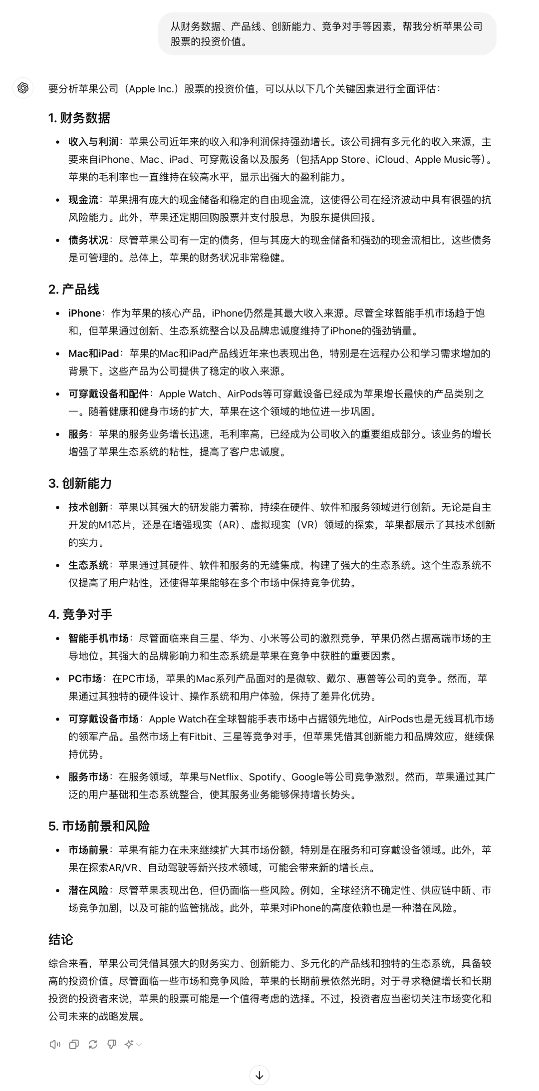
(1)投资决策:让 AI 帮你分析股票投资价值
投资者
可以让 AI 整合多个信息源,以分析某公司的股票投资价值。在这个过程中,AI 可以帮助投资者了解该股票的投资价值和潜在风险,从而做出更明智的投资决策。
不过需要强调的是,AI 技术并非完美,所以 AI 给出的结果仅能作为参考。
询问人👨🚀:
★从财务数据、产品线、创新能力、竞争对手等因素,帮我分析苹果公司股票的投资价值。
AI生成🖥:
投资决策### (2)旅游规划:综合对比信息,规划旅游行程
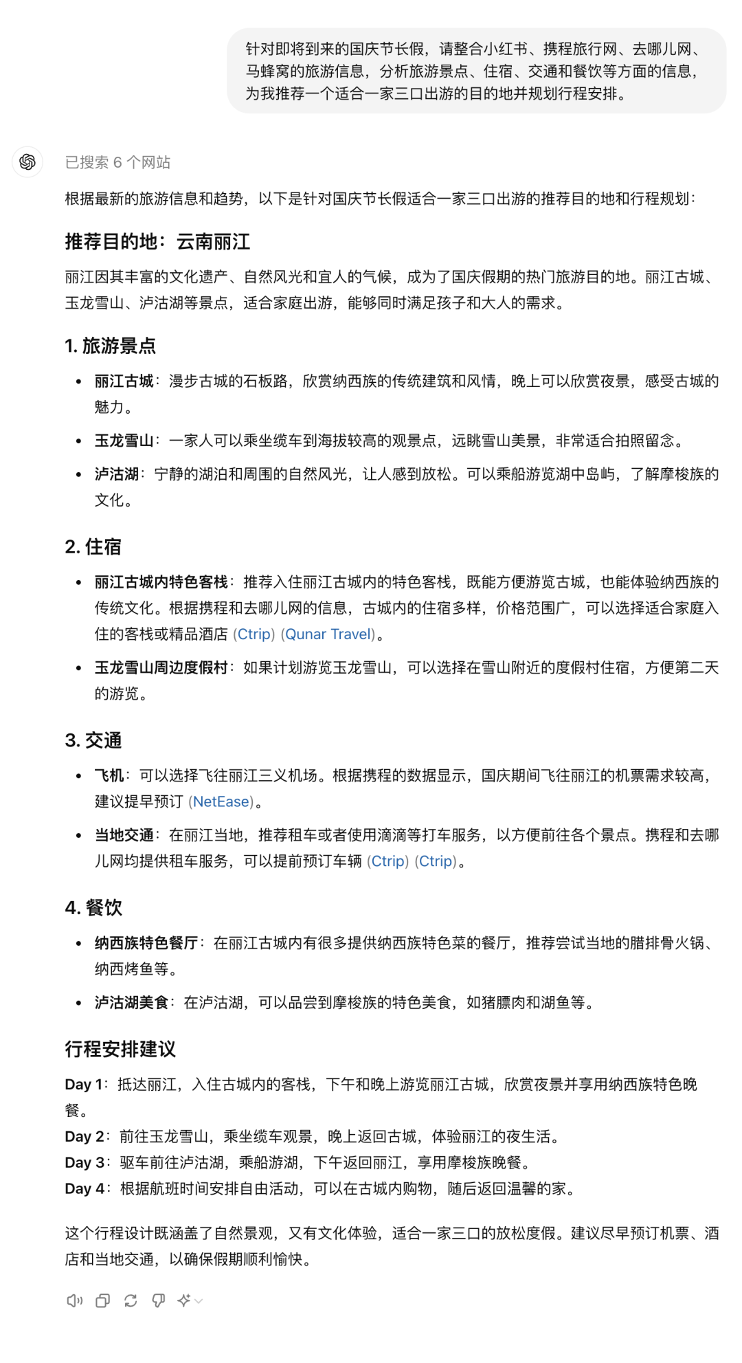
如果因为忙而没有时间规划旅游行程,我们可以让 AI 整合多个平台的信息,然后给出一些推荐,之后根据自己的需求和喜好筛选出合适的目的地。
询问人👨🚀:
★针对即将到来的国庆节长假,请整合小红书、携程旅行网、去哪儿网、马蜂窝的旅游信息,分析旅游景点、住宿、交通和餐饮等方面的信息,为我推荐一个适合一家三口出游的目的地并规划行程安排。
AI生成🖥:
旅游规划### (3)故障诊断:帮助排查和解决问题
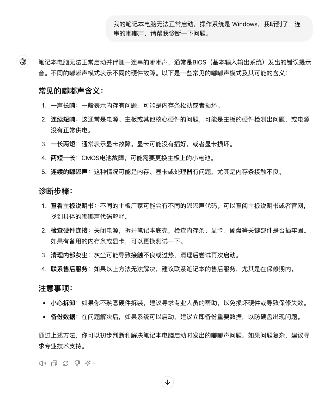
如果电子设备出现了故障,比如电脑突然无法开机,可以试着将电脑信息和出现的问题告诉AI,让 AI 帮忙分析可能存在的问题,以及进行相关问题的排查。
询问人👨🚀:
★我的笔记本电脑无法正常启动,操作系统是 Windows,我听到了一连串的嘟嘟声,请帮我诊断一下问题。
AI生成🖥:
故障诊断 4、注意事项
下面来梳理下信息整合提问的注意事项:
- 判断信息相关性:如果发现答案中包含与问题不相关的信息,可以通过调整问题描述,以获得更准确的答案。
- 多角度提问:尝试从不同的信息源和角度提问,比较各个答案的异同,以获得更全面和客观的结论。
- 多角度分析:从多个角度审视 AI 给出的答案,以便发现潜在的问题和挑战,这有助于形成更全面的判断和更明智的决策。
- 信息源可靠性:AI 整合的信息可能来自不同的网站、数据库和平台,因此,要关注信息源的可靠性,确保 AI 整合的信息是准确、权威和及时的。
六、🦁多项选择提问
1、举个例子
有时候针对用户的提问,AI 提供的答案过多,这并不是一件好事,比如说:
一个管理者准备培训部分员工,需要挑选合适的培训方向,比如我们用下面两种方式来提问。
提问一:
询问人👨🚀:
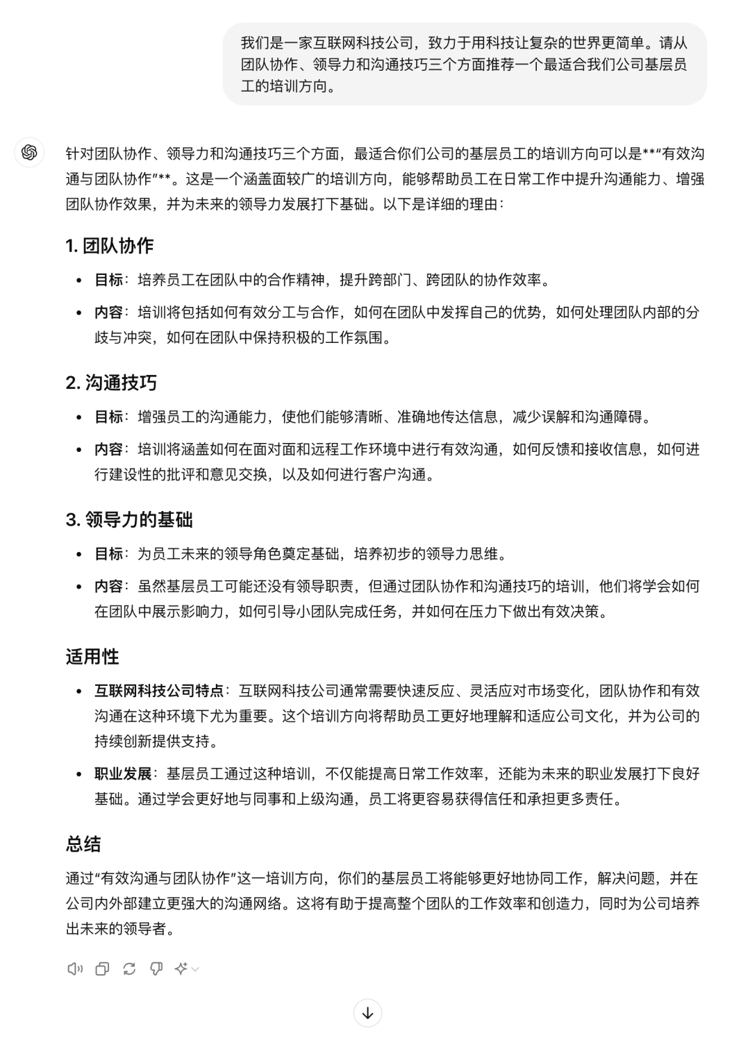
★我们是一家互联网科技公司,致力于用科技让复杂的世界更简单。请推荐一些适合我们公司基层员工的培训方向。
AI生成🖥:
多项选择提问-提问一提问二:
询问人👨🚀:
★我们是一家互联网科技公司,致力于用科技让复杂的世界更简单。请从团队协作、领导力和沟通技巧三个方面推荐一个最适合我们公司基层员工的培训方向。
AI生成🖥:
多项选择提问-提问二在这个例子中,AI 对提问一的回答虽然很全面,但提问者很可能因此陷入纠结的境地;
而提问二明确给出了三个选项:团队协作、领导力和沟通技巧,从而使 AI 根据这些选项提供更具针对性的建议,这便是多项选择提问。
2、多项选择提问是什么
多项选择提问是一种通过给出多个选项,让 AI 从中选择一个最合适的选项的提问方式;或者通过提问引导 AI 进入一个更具体的方向,以帮助提问者达到更明确、更聚焦的目标。这种提问方式有助于提高答案的针对性和准确性,使提问者进一步从既定选项中获取最优选项。
在现实生活中,我们常常需要从多个选项中选择最优的。
3、拓展应用
多项选择提问同样也适用于那些需要在有限的选项范围内做出判断或选择的场景,比如产品推荐、市场调研、考试命题等等。
(1)产品推荐:让 AI 帮你摆脱选择困难症
在选择一款产品时,用户可以通过多项选择提问来获取更加精确的产品推荐。例如,想买一本书,而现在购物车里有好几本书,这时可以让 AI 帮忙决策并给出理由。
(对哦,这样就不用每回都很纠结)
询问人👨🚀:
★我喜欢阅读科幻小说,并且对于探讨人工智能的作品特别感兴趣。以下哪本书最符合我的兴趣?并说明原因。
A. 《1984》乔治 · 奥威尔
B. 《三体》刘慈欢
C. 《机器人的黎明》艾萨克 · 阿西莫夫
D. 《沙丘》弗兰克 · 赫伯特
AI生成🖥:
产品推荐### (2)市场调研:让 AI 做趋势分析
在市场调研领域,用户可以通过多项选择提问来让 AI 提供市场分析对应的信息。
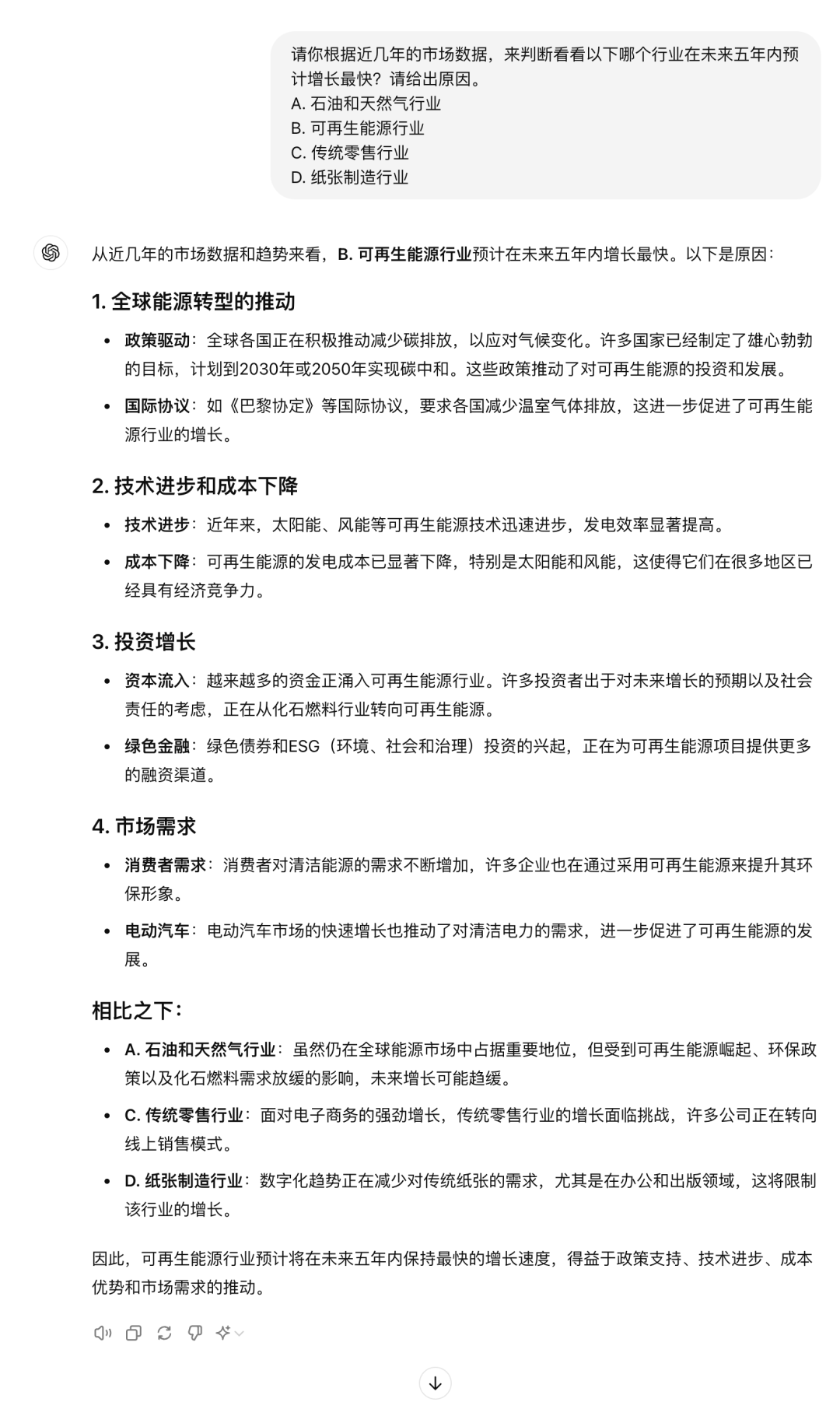
询问人👨🚀:
★请你根据近几年的市场数据,来判断看看以下哪个行业在未来五年内预计增长最快?请给出原因。
A. 石油和天然气行业
B. 可再生能源行业
C. 传统零售行业
D. 纸张制造行业
AI生成🖥:
市场调研
(3)考试命题:帮老师快速出一套试卷
在教学领域,老师可以使用多项选择提问让 AI 帮忙出题,并提供答案和解析。
询问人👨🚀:
★帮我出10个高考英语完形填空的选择题,并给出答案和解析。
AI生成🖥:

考试命题
4、注意事项
最后来梳理下关于多项选择提问的一些注意事项:
- 选项设置合理 —— 确保提供的选项与主题相关并且是实际可行的,避免使用无关的或明显错误的选项,以免 AI 输出具有误导性的答案。
- 选项数量适中 —— 选项过多可能会导致用户对 AI 输出的答案感到困惑,选项过少可能导致答案无法满足用户的需求;用户应该根据问题的复杂程度,设置适当数量的选项。
- 避免使用模糊或描述不清楚的选项 —— 确保对选项的描述清晰明了,避免使用模糊或者容易产生歧义的词汇。
- 在适当的情况下使用开放式选项 —— 在适当的情况下可以使用开放式选项,如“其他”或“自由发挥”,以免过度限制 AI 的创造性和灵活性。
七、🐮约束提问
1、举例提问
在前面的文章中,我们聊到了发散提问。对于发散提问来说,它是让 AI 了解背景信息和需求后自由作答,生成多个不同的方案;
而对于约束提问来说,则是让 AI 在给定的框架中,依据给定的模板、风格有限制地作答,通常只需要让 AI 生成一种方案。
比如说:让 AI 参照固定模板写一段自我介绍,按给定的框架写一份工作报告,依据特定句式造一个句子,用指定的风格改写文案,等等。
如果你此时所需内容的模板、框架、风格已确定,不妨通过约束提问来让 AI 生成更精准的内容。
2、提问方式
我们可以参照如下公式提问:
约束提问这里我们以改写文案为例,在进行约束提问时需要向 AI 提供如下信息:
- 必要约束条件:要求文风活泼俏皮。
- 其他约束条件:提供原始文案,并要求 AI 增加一些表情符号。
将所有约束条件进行编辑组合,即可得到一个约束问题。
询问人👨🚀:
请帮我按活泼俏皮的风格改写以下文案,并增加一些表情符号。
为了在学习新技能时取得成功,我们首先要保持耐心和好奇心。掌握一项新技能就像种植一颗小树苗,我们需要悉心浇灌,而不是急于求成。关于如何高效地学习新技能,我乐于分享一些亲身实践的小窍门,帮你更快收获成长的果实!
AI生成🖥:
提问方式再来看一个撰写节假日放假通知的例子,具体如下:
- 必要约束条件:给出详细的框架。
- 其他约束条件:创作主题、风格、字数等。
询问人👨🚀:
帮我按以下框架写一份“国庆节放假通知”,要求:清晰、简明,200字左右,表达公司对员工的关心。
通知标题:
放假时间:10月01日—10月07日
工作安排:
联系方式:
祝福语:
通知时间:
AI生成🖥:
节假日放假通知-AI生成
3、拓展应用
约束提问
往往会限制问题的范围和可能的回复,可以引导 AI 从一些特定角度或限制条件来考虑问题并给出回复。因此约束提问还常适用于项目管理、团队管理等需要引导思考和促进决策的场景。
(1)项目管理:解决实际工作的问题
在项目管理中,我们可以向 AI 提出约束问题,以帮助我们更专注、更有针对性地思考并解决实际问题。比如:
- 在我目前的工作职责范围内,如何解决这个问题?
- 如果我只有三个月时间来完成这个项目,我可以如何安排工作?
- 在这个预算限制下,我如何完成这个项目?
- 在这个团队的技能和资源限制下,我如何最大限度地发挥下属 / 同事的潜力?
- 有两个工作项目 / 任务,我应该选择哪个?
以「如何规划写市场调研分析报告的时间」这一问题为例,我们需要向 AI 提供如下信息:
- 必要约束条件:时间限制为三天内;
- 其他约束条件:人员配置数量为一人。
那么,我们可以像下面这样提问。
询问人👨🚀:
★我需要三天时间内,独自一人完成市场调研分析报告,我应该如何规划时间?
AI生成🖥:
市场调研分析报告-AI生成
(2)文艺创作:生成特定风格的作品
由于约束提问能够限制 AI 生成内容的风格,因此当用户需要创作特定风格的插画作品时,可以这样提问:
- 请帮我把这张照片改为 3D 二次元画风。
- 请把这张插画改为莫奈的印象派画风。
当然,在文学和文案创作领域,用户同样可以使用约束提问来改写、扩写或创作指定风格的作品。例如:
★请按奥斯卡 · 王尔德幽默讽刺的写作风格,帮我扩写这则故事。
请帮我按慷慨激昂的风格,改写以下演讲稿。
下面我们来看一些完整的问答案例。
询问人👨🚀:
★请按年轻人喜欢的文学风格,写三行情诗。
请按浪漫主义文学的风格,写三行情诗。
请按现实主义文学的风格,写三行情诗。
请按奇幻文学的风格,写一行情诗。
AI生成🖥:

文艺创作-AI生成
4、注意事项
最后来梳理下约束提问的注意事项:
- 使用约束提问命令 AI 按照指定风格生成内容时,我们先要确保 AI 了解并掌握该风格。我们可以问它“你是否了解 x x 风格”,如果回答是肯定的,则继续提出约束问题;如果回答是否定的,则要给 AI 发送一些相关资料让它学习该风格,再通过约束提问使之生成指定风格的内容。
- 约束提问一般会限制问题的范围,如果限制条件太多或太严格,则可能导致 AI 在回复中排除一些相关的信息,从而有损回复的广度和深度,因此我们要注意调整限制条件。
- 约束提问中的限制条件应该清晰,无歧义。同时,我们需要对 AI 所回复的内容进行甄别,或者通过多次提问来获得更完整、更准确的答案。
八、🐷对立提问
1、举个例子
想象一下工作中的一个常见情景:团队正在讨论下一季度的推广计划,你的一名下属非常自信地展示着自己的方案,却忽略了很多可能存在的风险与漏洞。如果你想通过提问引导他做出更加客观、全面的分析,你会怎么问?
来看下面两种提问方式:
对立提问-举例如果你按照提问一的方式来问,小李可能会猜测你对他没有信心,不但不会反思,反而更加卖力地展现自己方案的优点与亮点,甚至会夸大事实或胡编乱造。
但如果按照提问二的方式,这么问可以激发小李对方案中的潜在风险和漏洞进行思考,提高其思考水平和解决问题的能力,从而帮助他制定出更加全面和可行的推广计划。
在这个例子中,提问二便是对立提问。
2、对立提问是什么
那“对立提问”是什么意思呢?
对立提问
是一种通过引入与被问者**所表达观点**不同的信息来激发被问者思考的提问方法。这种方法采用挑战、质疑或对抗被问者的方式,促使被问者从新的角度来看待问题,尽可能地避免产生偏见。
上面例子里的小李就相当于AI,易陷入单一的思考模式或观点,对立提问可帮助其学会从不同的角度去看待问题,发掘问题的不同方面和复杂性,从而更全面地理解问题,做出更明智的选择。
以下是对立提问的六大模式👇🏻:
| 提问模式 | 举例 |
|---|---|
| 反面思考模式 | 例如:如果这个想法/计划/决策失败了,会有哪些负面影响? |
| 反向思考模式 | 例如:如果目标完全相反,你会采取什么行动?有哪些不同的考虑因素? |
| 对比思考模式 | 例如:与其他类似的方案相比,这个计划有哪些优 / 劣势? |
| 反转思考模式 | 例如:如果站在对方的立场上,你会有哪些不同的看法或考虑? |
| 对立观点模式 | 例如:如果有人持相反观点,会有哪些论据支持他们的观点? |
| 反问模式 | 例如:如果你的决策是错的,那么正确的做法是什么? |
3、拓展应用
对立提问适用于任何需要进行批判性思考和分析的领域。它可以帮助我们更全面、更深入地了解某个问题或主题;还可以帮助我们打破思维定式,产生更多的想法和解决方案,这不仅能提高我们解决问题的能力,还能促进更有效的沟通和交流。
下面按照六大对立提问模式,展示几个常见的对立提问应用场景。
(1)家庭教育:让 AI 分析孩子的思考方式和行为习惯
家长想要更全面地了解孩子,更顺畅地与孩子沟通,就要了解孩子内心的真实想法,从而更好地引导孩子健康成长。家长可以用对立提问让 AI 帮助自己冷静客观地分析孩子的思考方式,行为习惯等。例如可以像下面这样问 AI。
家庭教育Prompt### (2)商业谈判:让 AI 帮助制定谈判策略
商业谈判双方都会试图争取最大利益,而谈判涉及的问题通常较为复杂,双方需要深入探讨各种可能性和解决方案,同时揭示对方观点的矛盾和不一致之处,进而引导对方改变立场或做出妥协。谈判者可以通过对立提问,让 AI 帮助探索对方的底线和意图,发掘对方的弱点,从而更好地制定谈判策略。例如可以像下面这样问 AI。

商业谈判Prompt 4、注意事项
- 在使用对立提问时,最好能为 AI 提供足够的背景信息,以便 AI 对问题有全面的了解,从而使其生成的回答可以兼顾更多的因素和情境。
- 可以尝试从多个角度向 AI 进行对立提问,以便更全面深入地探索问题的不同方面。
- 在使用对立提问时,提问者应该准确表达观点,这有助于 AI 理解提问者的意图,给出更准确的回答。
九、🦄归纳提问
1、举个例子
日常工作中,如果你错过了公司周会,但想了解一下会议主要内容,以便做本周计划,那么你准备怎么向参会的下属询问周会信息?
提问一:
小王,今天的会议有什么内容?
小王听你这么问,估计会从头到尾将会议流程复述一遍:首先,市场部的李经理说……;然后,销售部的刘主管又说……;最后,研发部的王主任说……
提问二:
小王,今天的会议上,市场部、销售部、研发部汇报的本周工作重点分别是什么?月底大型活动的方案大家最终选了哪个版本?我们部门这边有没有新增的需要跟进的事项?
如果这么问,小王就会根据你的问题自动将繁杂的会议内容进行分类归纳,告诉你关于一切你想知道的东西,让你更清晰地接收到有效信息。
显然,在这个场景里,提问二有效地引导对方将内容多、密度大的信息进行归纳,筛除无效信息,整理出有效信息,并且根据提问者的个性化需求进一步分类提取,所以提问者得到的答案会更清晰、准确、简介,双方的沟通更顺畅、高效。
这个场景里的小王就相当于 AI,作为提问者,如果能掌握归纳提问的技巧,那便能够得到想要的答案。
归纳提问与前面已经介绍过的摘要提问有什么不同呢?两者的对比如下。
| 归纳提问 | 摘要提问 |
|---|---|
| 归纳提问要求回答者从一些相关的事实中找出它们之间的共性和规律,然后总结出一个结论,产生一些新的认知。 | 摘要提问要求回答者从较长的文章或文本中提炼出最重要的信息,是在原有信息中进行提取和概括。 |
| 归纳提问通常涉及分类、归纳和概括等思维过程。 | 摘要提问需要回答者具备对信息的筛选和总结能力。 |
| 归纳提问更多地应用于逻辑推理、思维训练等领域。 | 摘要提问通常应用于文本摘要、信息检索等任务。 |
两者举例如下:
| 归纳提问 | 摘要提问 |
|---|---|
| 你从经历中总结出了什么经验教训吗 | 这篇文章主要说了哪几个方向的内容 |
2、什么是好的归纳提问指令
下面继续介绍,什么样的归纳提问指令是好指令?请试着对比分析以下两组提问。
| 组别 | 常规提问 | 归纳提问 |
|---|---|---|
| 第一组 | 你认为这个方案行得通吗? | 在你看来,这个方案的优势和劣势有哪些?请分析一下该方案的可行性并做相关的风险评估。 |
| 第二组 | 这份调研报告的主要内容是什么? | 这份调研报告讨论了哪些主题?统计了哪些行业的相关数据?指出了哪些关键问题?提到了哪些建议或决策?是否有实施计划? |
3、常用的归纳提问关键词
常用的归纳提问关键词、短语如下:
- 表示总结:总共、归纳、总结、概括、综合、简述、总体、总体来说、总的来说、大体上、大致上等。
- 表示分类:分为、分类、种类、类别、属于哪一类、哪些是、哪些属于等。
- 表示比较:相同、相似、相对、比较、对比、比照、相对而言、比如、与……相比、和……相比等。
- 表示举例:例如、比如、举个例子、举例来说、以……为例、如、如下等。
-
展示细节:具体、细节、详细、具体来说、详细说明、详细阐述等。
4、拓展应用
归纳提问能够帮助提问者快速梳理信息、解释规律、提高效率、促进创新。通过分类整理信息,提问者更容易理解信息的内在结构和关系,发现规律和关键点,从而节省时间和精力,提高效率。同时,归纳提问也能让提问者在信息中发现新的问题和机会,促进创新和创造力的发挥。以下为大家提供几个常见的应用场景。
(1)学术研究:让AI整理学术文献
在使用 AI 进行学术研究的过程中,用户使用归纳提问,可以更好地了解研究主题和现有研究进展,归纳文献资料,从而设计出更优秀的研究方法和方案,改进研究效果和成果。
| 场景 | Prompt |
|---|---|
| 文献综述:进行文献综述时,用户可以通过归纳提问,让 AI 帮助自己思考、整理和分析相关文献。 | 请根据我提供的文献资料,告诉我:这些文献属于哪些研究领域?它们研究的主要问题是什么?有哪些重要的研究方法或技术?哪些文献是最相关的?这些文献有哪些共同点?有哪些理论框架可以用来解释这些文献? |
| 研究设计:在对研究进行设计时,使用归纳提问可以引导 AI 帮助用户明确研究目的和研究主题。 | 根据我的研究主题和大纲,请解析:我的研究目的是什么?我需要回答哪些具体研究主题?这些主题与已有研究有什么不同? |
| 数据分析:分析数据时,使用归纳提问可以引导 AI 帮助用户厘清分析的步骤和逻辑。 | 我的研究主题是 × × ×,现在请分析以上数据,告诉我:我可以使用哪些分析方法?分析结果如何用于回答研究问题?分析结果有哪些不确定性和局限性? |
| 论文写作:在写论文时,使用归纳提问可以引导 AI 帮助用户整理论文的结构和内容、 | 请根据我的研究报告素材生成一份研究报告大纲,并告诉我:每个章节需要包括哪些内容?每个段落需要回答什么问题?如何组织论文的逻辑和结构? |
(2)教育教学:让 AI 辅助教学
在使用 AI 进行教育教学活动的过程中,用户可以使用归纳提问,可以更清晰地了解学生的学习情况,制定更好的教学计划和方法,改进教学效果,评估教学成果。
| 场景 | Prompt |
|---|---|
| 了解学生的学习情况:用户可以向 AI 提供学生的作业、考试数据或课堂反馈信息,使用归纳提问让 AI 分析、归纳学生对课程知识的掌握程度和可能存在的疑点、难点。 | 请根据我提供的学生的学习资料,分析:学生对本节课程的学习情况如何?学生对哪些知识点掌握得比较好或比较差?学生本节课中主要遇到的困难是什么?我应该如何帮助他们解决困难? |
| 制定更好的教学计划和方法:使用归纳提问可让 AI 协助用户指定更好的教学计划和方法,以更好地满足学生的学习需求,提高教学效果。 | 请根据学生的课程反馈信息,告诉我:在本节课的授课过程中有哪些内容需要更详细的解释和指导?有哪些教学方法或策略可以更好地帮助学生理解所学内容?请帮我设计具有针对性的教学内容和教学活动。 |
(3)艺术领域:让 AI 成为艺术顾问
在使用 AI 进行艺术创作的过程中,艺术家、策展人等使用归纳提问,可以更方便地从复杂的视觉和审美世界中提炼出共性和规律,从而进行更深入的创造。
| 场景 | Prompt |
|---|---|
| 策展人使用归纳提问,可以让 AI 协助自己设计展览主题和展示方式。 | 我要做一场关于自然元素的展览,请告诉我:有哪些艺术家在他们的作品中使用了自然元素?这些作品有哪些共同点?艺术家们如何呈现自然主题?帮我制作一份展览方案。 |
| 艺术家使用归纳提问,可以让 AI 帮助自己梳理相关作品的风格和表现方式。 | 以上是我最喜欢的艺术作品,请帮我分析:这些作品都有哪些特点?有哪些艺术家曾创作过相似的作品?这些作品使用了哪些概念和元素?作品展现了作者什么样的情感和情绪? |
| 视觉设计师使用归纳提问,可以让 AI 帮忙设计品牌标识和广告。 | 请根据 A 品牌、B 品牌、C品牌的logo归纳:这些品牌的logo有哪些共性?它们使用了哪些颜色和线条?这些logo分别是如何诠释品牌形象的?请参考这些信息,帮我设计一个家庭教育品牌的logo。 |
5、注意事项
最后,我们来梳理下,关于归纳提问的一些注意事项:
- 使用归纳提问前,提问者需要预先向 AI 提供相关资料或数据,否则可能无法得到想要的结果和准确的分析。不要让 AI 为你生成背景资料和数据,这样可能导致 AI 回答错误甚至编造内容。
- 因为信息与数据的内容通常比较多,所以归纳提问的指令越详细,得到的答案越精确。
- 归纳提问的使用领域很广,在专业领域的利用率很高,提问者只有掌握专业领域的相关术语和概念,才能让 AI 生成专业的回答,
十、🐌提问总结
到这里,我们今天文章讲解的六种提问方式就接近尾声啦~
最后我们用一张表格,来对这九种提问方法做一个整体的总结:
| 提问方式 | 目的 |
|---|---|
| 问答式提问 | 让AI回答指定问题 |
| 摘要提问 | 快速压缩长篇信息 |
| 对话式提问 | 让沟通更加人性化 |
| 信息一致性提问 | 确保答案不“跑偏” |
| 信息整合提问 | 高效整合信息并解决问题 |
| 多项选择提问 | 快速决策,告别“选择困难症” |
| 约束提问 | 精准获取所需内容 |
| 对立提问 | 抵御攻击和偏见 |
| 归纳提问 | 对信息快速分组 |
十一、🦋结束语
到这里,文章讲解完毕。期待你使用上面这六九种提问方法挖掘到更多相关的场景,欢迎评论&交流~😉
我们下期见~🍻
彩蛋One More Things
整理自:秒懂AI提问:让人工智能成为你的效率神器[1]
PS:这本书写的非常接地气,贴合自然语言,建议在看完文章后可以再读下原著
参考资料
[1]秒懂AI提问:让人工智能成为你的效率神器: https://book.douban.com/subject/36474827/
